《食品经营许可证》申办指南

办事机构:

昆明市呈贡区市场监督管理局


申报条件:

在中华人民共和国境内,从事食品销售和餐饮服务活动,应当依法取得食品经营许可。


申请食品经营许可,应当先行取得营业执照等合法主体资格。企业法人、合伙企业、个人独资企业、个体工商户等,以营业执照载明的主体作为申请人。机关、事业单位、社会团体、民办非企业单位、企业等申办单位食堂,以机关或者事业单位法人登记证、社会团体登记证或者营业执照等载明的主体作为申请人。

申请食品经营许可,应当按照食品经营主体业态和经营项目分类提出。食品经营主体业态分为食品销售经营者、餐饮服务经营者、单位食堂。食品经营者申请通过网络经营、建立中央厨房或者从事集体用餐配送的,应当在主体业态后以括号标注。食品经营项目分为预包装食品销售(含冷藏冷冻食品、不含冷藏冷冻食品)、散装食品销售(含冷藏冷冻食品、不含冷藏冷冻食品)、特殊食品销售(保健食品、特殊医学用途配方食品、婴幼儿配方乳粉、其他婴幼儿配方食品)、其他类食品销售;热食类食品制售、冷食类食品制售、生食类食品制售、糕点类食品制售、自制饮品制售、其他类食品制售等。列入其他类食品销售和其他类食品制售的具体品种应当报国家食品药品监督管理总局批准后执行,并明确标注。具有热、冷、生、固态、液态等多种情形,难以明确归类的食品,可以按照食品安全风险等级最高的情形进行归类。国家食品药品监督管理总局可以根据监督管理工作需要对食品经营项目类别进行调整。


申请食品经营许可,应当符合下列条件:

(一)具有与经营的食品品种、数量相适应的食品原料处理和食品加工、销售、贮存等场所,保持该场所环境整洁,并与有毒、有害场所以及其他污染源保持规定的距离;

(二)具有与经营的食品品种、数量相适应的经营设备或者设施,有相应的消毒、更衣、盥洗、采光、照明、通风、防腐、防尘、防蝇、防鼠、防虫、洗涤以及处理废水、存放垃圾和废弃物的设备或者设施;

(三)有专职或者兼职的食品安全管理人员和保证食品安全的规章制度;

(四)具有合理的设备布局和工艺流程,防止待加工食品与直接入口食品、原料与成品交叉污染,避免食品接触有毒物、不洁物;

(五)法律、法规规定的其他条件。


办理依据:

《中华人民共和国食品安全法》、《中华人民共和国行政许可法》、《食品经营许可管理办法》、《云南省食品经营许可审查细则》(试行)


办理所需证件:

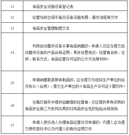
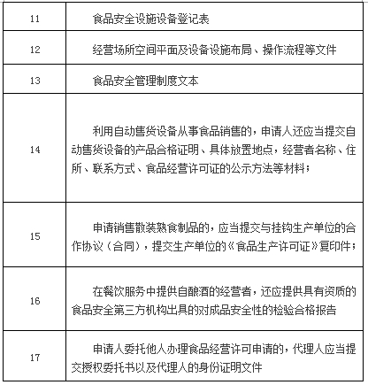
1、主体合法资格证照(营业执照复印件);

2、餐饮服务经营场所150平方米以上需提交建设项目环境影响登记表(排污许可或环保批复)复印件;

3、经营场所合法使用的有关证明:①房产证或产权证明、②租赁合同;(复印件)

4、经营场所空间平面及设备设施布局:①经营场所位置图、②平面布局图;(电脑制作)

6、法定代表人(负责人)身份证;(复印件)

5、食品安全管理人员身份证;(复印件)

7、从业人员健康证、身份证复印件(验原件;小型餐饮至少2人,中型餐饮至少5人…)

8、办理过《餐饮服务许可证》、《食品流通许可证》的交回原件。

9、网络食品销售商,应当提交销售食品的网站、网页或网店主页的截屏图。截图上应标明法人、经营者名称、地址、联系方式、《食品经营许可证》等信息公示的具体位置。


办理流程:

1.申请:申报人向呈贡区人民政府政务服务中心市场监督管理窗口报送申请材料,并填写申请书(申报人也可网上http://www.ynsajg.com/sycms/在线填写申请书并到窗口报送材料)。

2.受理审查:材料齐全、符合法定形式,或申办人按要求提交全部补正材料的,审批窗口发给申办人《受理通知书》。

3.现场检查:核查人员应当自接受现场核查任务之日起10个工作日内,完成对经营场所的现场核查。填写现场核查表,制作现场核查记录,经申请人核对无误后,由核查人员和申请人在核查表和记录上签名或者盖章。申请人拒绝签名或者盖章的,核查人员应当注明情况。

4.决定。自受理后20个工作日内做出是否准予许可的决定。

5.发证。发放许可证。自作出决定之日起10个工作日内区局审批窗口向申请人颁发食品经营许可证

备注:申请人应当如实向管理部门提交有关材料和反映真实情况,对申请材料的真实性负责,并在申请书等材料上签名或者盖章。


呈贡区市场监督管理局对申请人提出的食品经营许可申请,应当根据下列情况分别作出处理:

(一)申请事项依法不需要取得食品经营许可的,应当即时告知申请人不受理。

(二)申请事项依法不属于食品药品监督管理部门职权范围的,应当即时作出不予受理的决定,并告知申请人向有关行政机关申请。

(三)申请材料存在可以当场更正的错误的,应当允许申请人当场更正,由申请人在更正处签名或者盖章,注明更正日期。

(四)申请材料不齐全或者不符合法定形式的,应当当场或者在5个工作日内一次告知申请人需要补正的全部内容。当场告知的,应当将申请材料退回申请人;在5个工作日内告知的,应当收取申请材料并出具收到申请材料的凭据。逾期不告知的,自收到申请材料之日起即为受理。

(五)申请材料齐全、符合法定形式,或者申请人按照要求提交全部补正材料的,应当受理食品经营许可申请。

呈贡区市场监督管理局对申请人提出的申请决定予以受理的,应当出具受理通知书;决定不予受理的,应当出具不予受理通知书,说明不予受理的理由,并告知申请人依法享有申请行政复议或者提起行政诉讼的权利。

959600.jpg

959601.jpg


办理材料:

收费标准:不收费

办理地点:呈贡区人民政府政务服务中心市场监督管理窗口 (地址 :呈贡区谊康北路99号)

办理期限:自受理之日起,20个工作日做出是否准予许可的决定。

咨询电话:0871-67483669

959602.jpg