互联网上网服务营业场所经营单位办事指南

一、适用范围

本指南适用于互联网上网服务营业场所经营单位的许可事项。

二、申请事项

事项:设立互联网上网服务营业场所经营单位的申请和办理。

分项:设立、变更、注销、补证。

三、法规依据

《互联网上网服务营业场所管理条例》。

四、实施机关

县级以上地方人民政府文化主管部门负责本行政区域内的设立互联网上网服务营业场所经营单位的审批事项,县级以上地方人民政府文化主管部门负责申请受理和证件送达。

五、审批数量

经文化部核准批复的各省(自治区、直辖市)网吧总量和所在地布局规划,新增指标应当用于网吧连锁直营门店的布点(2013年实施试点的城市除外)。

六、审批条件

(一)申请人

1.互联网上网服务营业场所经营单位被吊销《网络文化经营许可证》的,自被吊销《网络文化经营许可证》之日起5年内,其法定代表人或者主要负责人不得担任互联网上网服务营业场所经营单位的法定代表人或者主要负责人。

2.擅自设立的互联网上网服务营业场所经营单位被依法取缔的,自被取缔之日起5年内,其主要负责人不得担任互联网上网服务营业场所经营单位的法定代表人或者主要负责人。

3.文化主管部门、公安机关、工商行政管理部门和其他有关部门及其工作人员不得从事或者变相从事互联网上网服务经营活动,也不得参与或者变相参与互联网上网服务营业场所经营单位的经营活动。

(二)设立地点

中学、小学校园周围200米范围内和居民住宅楼(院)内不得设立互联网上网服务营业场所。

(三)设立场所

1.有企业的名称、住所、组织机构和章程;

2.营业面积、计算机设备最低台数、每台计算机占地面积应当符合最低限要求;

3.有与其经营活动相适应的符合国家规定的消防安全条件;

4.有健全、完善的信息网络安全管理制度、安全技术措施;

5.有固定的网络地址;

6.有与其经营活动相适应并取得从业资格的法定代表人、安全管理人员、经营管理人员、专业技术人员;

7.必须实施经营管理技术措施;

8.法律、行政法规和国务院有关部门规定的其他条件。

七、行政指导

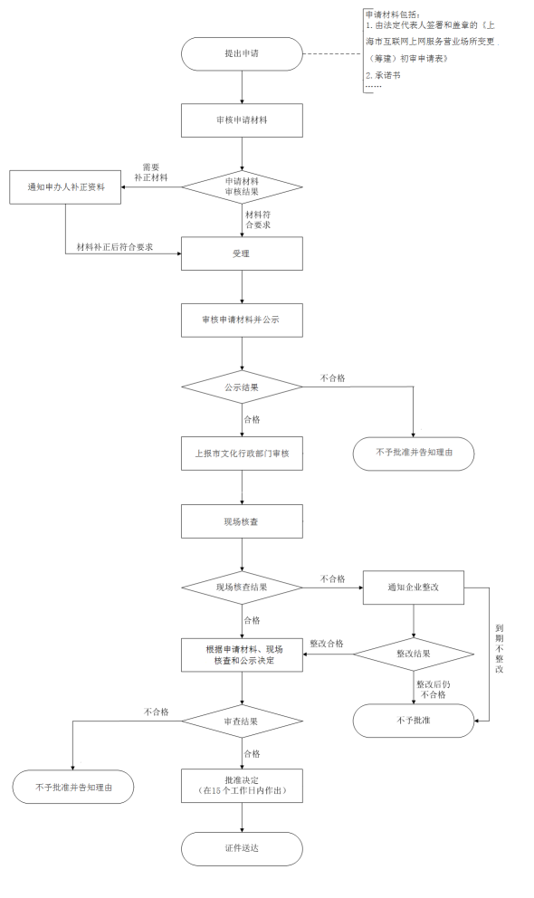
1.筹建人需要行政指导的,应当向负责审批的文化主管部门提交筹建咨询申请书;

2.申请咨询事项为法律法规、设立程序等内容的,文化主管部门应当即时告知筹建人;筹建人要求书面答复的,文化主管部门应当自收到筹建咨询申请书之日起5日内答复。

3.申请咨询事项为现场指导的,筹建人应同时提交房地产权属证书,租赁场地经营的还应当提交租赁合同或者租赁意向书,文化主管部门应当自收到筹建咨询申请书之日起10日内到现场指导,并出具行政指导意见书。

八、申请材料

(一)提交申请

除当面提交外,申请材料可通过信函、传真、电子政务等途径提交,也可委托代理人提交,经受理窗口现场确认后,当场办理:

1.申报资料按本办事指南申请表载明的顺序排列;

2.申请材料的复印件应清晰;

3.所有材料为A4大小,有特殊规定除外。

(二)材料清单

1.设立(筹建阶段)

(1)同意XXXXXX有限公司设立网吧直营店的通知书;

(2)承诺书;

(3)互联网上网服务营业场所筹建初审申请表;

(4)工商管理部门出具的《企业名称预先核准通知书》;

(5)法定代表人、经营管理人员、安全管理人员、专业技术人员从业资格证明文件;

(6)营业场所的房屋证明文件或者租赁意向书(附出租人的房屋证明文件);

(7)营业场所的建筑平面图、计算机和摄录像设备分布图。

2.设立(最终审核阶段)

(1)公安消防部门出具的消防安全审核合格证明文件;

(2)公安信息网络安全部门出具的信息网络安全合格证明文件;

(3)经营管理技术系统安装证明文件;

(4)D.ISP接入意向书(接入速率、固定IP地址和E-mail地址);

(5)营业场所建筑平面图、计算机和摄录像设备分布图。

3.变更法定代表人/主要负责人

(1)互联网上网服务营业场所变更申请表;

(2)公司企业董事会决议(全体股东签字)或上级部门批准书;

(3)已变更法定代表人或主要负责人后的工商营业执照;

(4)新法定代表人或者主要负责人从业资格证明文件;

(5)互联网上网服务营业场所计算机经营管理系统使用情况自查表;

(6)《网络文化经营许可证》正副本。

注:按照《文化部 工商总局 公安部 工业和信息化部 中国关心下一代工作委员会关于进一步净化网吧市场有关工作的通知》(文市发[2009]9号)规定,现行政策为:网吧经营单位办理变更法定代表人登记事项的,应先注销其《网络文化经营许可证》后,按新设立互联网上网服务营业场所的标准和条件重新受理申请(2013年实施试点的城市除外)。

4.变更单位名称

(1)企业名称预先核准通知书或者企业名称变更预先核准通知书;

(2)互联网上网服务营业场所变更初审申请表;

(3)互联网上网服务营业场所计算机经营管理系统使用情况自查表;

(4)《网络文化经营许可证》正副本。

5.变更地址

(1)互联网上网服务营业场所变更初审申请表;

(2)承诺书;

(3)企业名称预先核准通知书复印件或工商营业执照复印件;

(4)营业场所的房屋证明文件或者租赁意向书(附出租人的房屋证明文件);

(5)营业场所的建筑平面图、计算机和摄录像设备分布图;

(6)《网络文化经营许可证》正副本;

(7)公安消防部门出具的消防安全审核合格证明文件;

(8)公安信息网络安全部门出具的信息网络安全合格证明文件;

(9)互联网上网服务营业场所计算机经营管理系统使用情况自查表;

(10)D.ISP接入意向书(接入速率、固定IP地址和E-mail地址)。

上述变更项目可以一次多项申请变更,相同资料按要求提交一份。

6.注销

(1)注销申请书;

(2)网络文化经营许可证。

7.补证

(1)补证申请书;

(2)遗失证明材料或原《网络文化经营许可证》正、副本未毁损部分。

(三)公示

对符合现场勘察的互联网上网服务营业场所经营单位,文化主管部门应当在审批机关办公地点、拟设立场所的经营地址等显著位置进行公示。

(四)实地检查

申请设立、改建、扩建互联网上网服务营业场所经营单位以及变更互联网上网服务营业场所经营单位地址的,文化主管部门应当事先告知申请人实地核查的内容、时间、方式,就有关情况进行实地勘测,填写《互联网上网服务营业场所初次勘查情况登记表》。

(五)决定

自作出决定之日起2个工作日内,在文化主管部门网站上公开审批结果。申请人可以按照网上公开的领证期限或短信通知,并携带有效证明来领取批准文书。

(六)配套制度

1.撤销

有下列情形之一的,依法撤销行政审批决定,书面告知申请人并说明理由:

(1)审批人员滥用职权,玩忽职守作出行政审批决定的;

(2)超越法定职权作出行政审批决定的;

(3)违反法定程序作出行政审批决定的;

(4)对不具备申请资格或者不符合法定条件的申请人作出行政审批决定的;

(5)提交虚假材料或者以欺骗等不正当手段获得批准的;

(6)依法可以撤销行政审批决定的其他情形。

2.主动变更或撤回

申请人在文化主管部门作出行政许可决定之前书面申请撤回行政许可申请的,应当终止行政许可审查,并书面通知申请人。

申请人有权在审批程序过程中主动变更或撤回申请。

九、法定时限

受理期限:5个工作日,申报材料符合受理条件的,予以受理;不符合条件的,一次性告知申请人;超过受理期限未予答复的,视为受理。

筹建期限:20个工作日。

终审期限:15个工作日。

十、批准文书

《网络文化经营许可证》。

十一、收费依据及标准

该项行政审批不收费

十二、申请人权利和义务

(一)申请人依法享有以下权利

1.依法享有知情权、陈述权、申辩权;

2.依法享有要求听证的权利;

3.有权依法申请行政复议或者提起行政诉讼;

4.合法权益因文化主管部门违法实施行政审批受到损害的,有权依法要求赔偿。

(二)申请人依法履行以下义务

1.如实向文化主管部门提交有关材料和反映真实情况,并对其申请材料实质内容的真实性负责;

2.依法接受、配合实地检查和监督检查的义务。

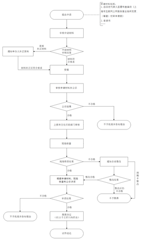
办事流程示意图

959538.png